| Author | Message |
|---|---|
|
msargent
Posts: 519
|
Posted 17:41 Feb 13, 2016 |
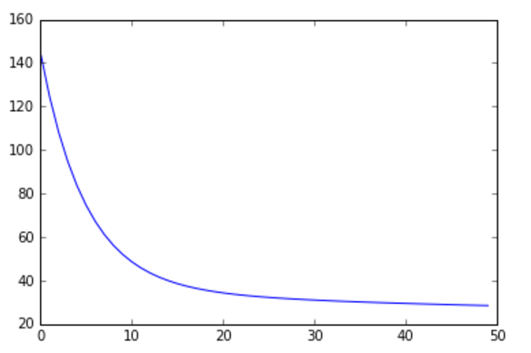
Updated: I felt your pain, people. I did HW3 today. I do not vouch for these results absolutely (you can look at what I did tomorrow and compare notes). I used no loops in the cost function and gradient; I multiplied matrices instead (you can use loops if you want to, but don't use a loop to calculate h_theta(x) --- use a dot product). Columns I used: Smog Rating, Greenhouse Gas Score, DisplMunged, CylMunged, TransNumber, DriveNumber, FuelNumber, ClassNumber, SmartNumber, Mpg (combined) I performed feature scaling and mean normalization as described by Ng and given in lecture. Cost before training thetas: 866.57590361445796 Cost after training: 28.503855265508022 My learning curve:
Last edited by msargent at
20:04 Feb 13, 2016.
|
|
skim144
Posts: 63
|
Posted 18:24 Feb 13, 2016 |
That's a very small value. Did you happen to scale y? Here is mine. |
|
rkmx52
Posts: 23
|
Posted 18:46 Feb 13, 2016 |
My cost before training thetas was about 866. Last edited by rkmx52 at
18:53 Feb 13, 2016.
|
|
msargent
Posts: 519
|
Posted 19:22 Feb 13, 2016 |
You are not supposed to scale y.
|
|
skim144
Posts: 63
|
Posted 19:31 Feb 13, 2016 |
I didn't. I was just asking if you did, because I also got 0.01 - 0.001 range for cost too, when I scaled y.
Last edited by skim144 at
19:34 Feb 13, 2016.
|
|
msargent
Posts: 519
|
Posted 19:47 Feb 13, 2016 |
Let me check. |
|
msargent
Posts: 519
|
Posted 19:48 Feb 13, 2016 |
You are right, I did. A Plato dollar for you. See updated post for new values. Last edited by msargent at
20:06 Feb 13, 2016.
|
|
skim144
Posts: 63
|
Posted 20:52 Feb 13, 2016 |
Thank you!
|
